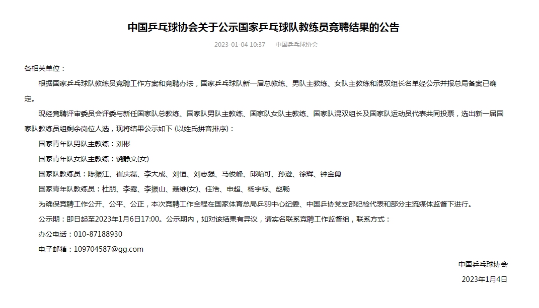
中新网1月4日电 4日,中国乒协公布了国家乒乓球队教练员竞聘结果。经竞聘评审委员会评委与新任国家队总教练、国家队男队主教练、国家队女队主教练、国家队混双组长及国家队运动员代表共同投票,选出新一届国家队教练员组剩余岗位人选。具体名单如下:
国家青年队男队主教练:刘彬
国家青年队女队主教练:饶静文(女)
国家队教练员:陈振江、崔庆磊、李大成、刘恒、刘志强、马俊峰、邱贻可、孙逊、徐辉、钟金勇
国家青年队教练员:杜朋、李鹭、李振山、聂维(女)、任浩、申超、杨宇标、赵畅
图片来源:中国乒协网站截图
此前,中国乒协已经公布了国家队总教练、国家队男队主教练、国家队女队主教练、国家队混双组长的人选。李隼担任国家队总教练,王皓和马琳分别担任男队和女队主教练,肖战担任混双组长。
至此,国乒新教练团队正式出炉。
来源 中国新闻网
责编:杨帆93
来源:中国新闻网



