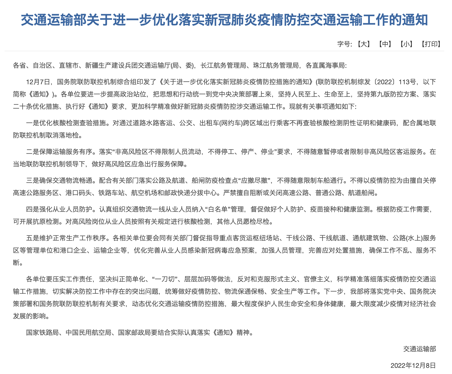
据交通运输部网站8日消息,交通运输部发布《关于进一步优化落实新冠肺炎疫情防控交通运输工作的通知》,其中明确,要确保交通物流畅通。配合有关部门落实公路及航道、船闸防疫检查点“应撤尽撤”,不得随意限制车船通行。不得以疫情防控为由擅自关停高速公路服务区、港口码头、铁路车站、航空机场和邮政快递分拨中心。严禁擅自阻断或关闭高速公路、普通公路、航道船闸。
来源:交通运输部网站
责编:洪晓懿
来源:交通运输部网站
据交通运输部网站8日消息,交通运输部发布《关于进一步优化落实新冠肺炎疫情防控交通运输工作的通知》,其中明确,要确保交通物流畅通。配合有关部门落实公路及航道、船闸防疫检查点“应撤尽撤”,不得随意限制车船通行。不得以疫情防控为由擅自关停高速公路服务区、港口码头、铁路车站、航空机场和邮政快递分拨中心。严禁擅自阻断或关闭高速公路、普通公路、航道船闸。
来源:交通运输部网站
责编:洪晓懿
来源:交通运输部网站