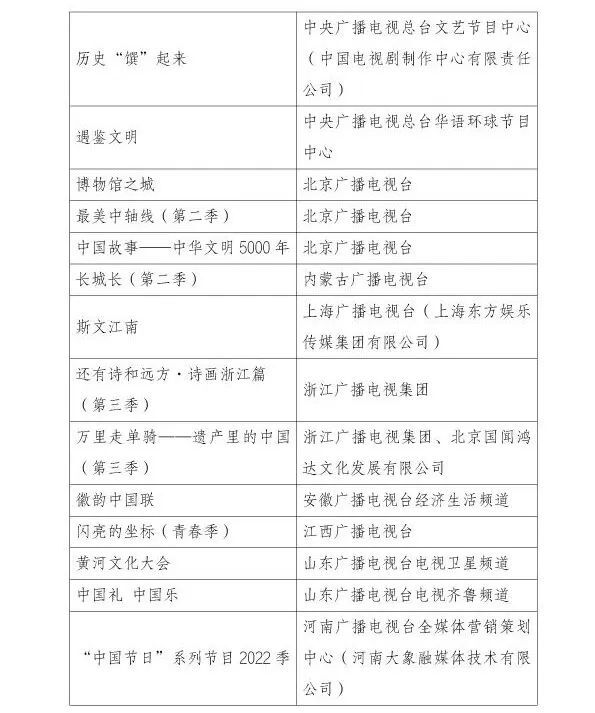
华声在线8月31日讯(记者 邓正可)今日,国家广电总局公布2022年“中华文化广播电视传播工程”重点项目名单,其中包括《台北故宫博物院里的中国故事》《如果文物会说话——国风里的东方美 》等6个广播节目,《美术里的中国》《斯文江南》等20个电视节目。
为深入贯彻落实习近平总书记关于传承弘扬中华优秀传统文化的重要论述,推动广播电视创作坚守中华文化立场、传承中华文化基因的优秀节目,讲好中国故事,坚定文化自信,广电总局于近期组织了2022年“中华文化广播电视传播工程”重点项目评审。
经中央广播电视总台、各省(区、市)广播电视局推荐和专家评审,确定中央广播电视总台《台北故宫博物院里的中国故事》、北京广播电视台《长城内外是故乡——长城文化系列节目》等6个广播节目,中央广播电视总台《美术里的中国》、上海广播电视台《斯文江南》等20个电视节目为2022年“中华文化广播电视传播工程”重点项目,并给予每个广播节目10万元、每个电视节目26万元资金扶持。
(一审:邓正可 二审:陈惠芳 三审:杨又华)
责编:潘华
来源:华声在线



