“用户协议”里指定消费争议管辖法院的条款是什么意思?你要是随手勾选“同意”协议,一旦发生纠纷
就得跑到异地去打官司。近日,《中国消费者报》记者调查、梳理了30多家企业的“用户协议”以及“中国裁判文书网”上数十个与管辖权相关的消费争议诉讼,发现了不少“猫腻”。
30多家企业“用户协议”
均有“指定管辖”条款
《中国消费者报》记者调查时发现,在“用户协议”“隐私政策”“购买合同”中,关于消费争议纠纷处理的条款,都会对争议处理方式以及管辖机构作出规定。
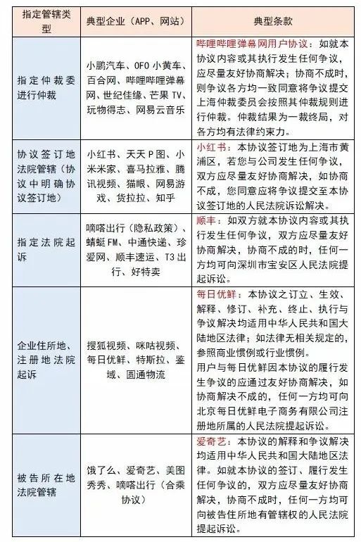
这些网站或APP“用户协议”的“指定管辖”条款大致可分为4种类型:
1、规定由用户协议签署地的法院进行管辖,有消费争议向该法院起诉,同时在“用户协议”中明确了协议的签署地。
有此类规定的APP或网站涉及:小红书、天天P图、好看视频、小米米家、喜马拉雅、腾讯视频、猫眼、网易游戏、货拉拉、知乎等。
例如:小米米家的用户协议中规定:“本协议签订地是北京市海淀区......协商不成任何一方可提交本协议签订地有管辖权的法院诉讼解决。”
2、在“用户协议”中指定某地法院管辖,有消费争议向该法院起诉。
涉及:嘀嗒出行、蜻蜓FM、中通快递、珍爱网、顺丰速运、T3出行、好特卖等。
例如:顺丰速运的用户协议中规定:......协商不成的时,任何一方均可向深圳市宝安区人民法院提起诉讼。”
3、在“用户协议”中规定,由企业住所地、注册地法院管辖,有消费争议向该法院起诉。
涉及:搜狐视频、咪咕视频、每日优鲜、特斯拉、鉴域、圆通物流等。
例如:每日优鲜的用户协议规定:“......如协商解决不成的,任何一方均可向北京每日优鲜电子商务有限公司注册地所属的人民法院提起诉讼。”
4、在“用户协议”中规定,有消费争议向被告所在地法院起诉。
涉及:饿了么、爱奇艺、美图秀秀等。
例如:“美图秀秀”的用户协议规定:“本用户协议下争议,由被告住所地法院管辖。”
各企业用户协议中关于“指定管辖法院”的典型格式条款:
四种“指定管辖”增加消费者责任
专家称损害消费者合法权益
《中国消费者报》盘点以上四种“指定管辖”的条款发现,虽然协议中指定管辖法院的方式各有不同,但结合相关企业的地址可以发现:
1、所指定的管辖法院和企业所在地多在同一地点,外地的消费者去企业所在地起诉要承担因此发生的住宿、出行费用,增加维权成本。
例如:特卖品牌“好特卖”的《会员服务协议(2022年1月14日)》的“争议解决”条款规定:
“......如无法协商解决的,任何一方均可提请上海市闵行区人民法院裁决。”
记者通过“企查查”查询发现,“好特卖”的母公司上海芯果科技有限公司注册地就在上海市闵行区。
2、有的企业虽然在“用户协议”中规定“由协议签署地法院管辖”,但往往会在协议中同时明确协议签署地,而协议签署地又是该企业的所在地。
例如:问答网站“知乎”的(《连续订阅服务协议》和《盐选会员服务协议》)均规定:
“本协议的签署地点为中华人民共和国北京市海淀区......协商不成,双方均同意将争议提交至有管辖权的法院。”
记者通过“企查查”查询发现,“知乎”的母公司智者天下科技有限公司的注册地为北京市海淀区。
3、还有的公司规定“有消费争议向被告所在地法院起诉”,看似对双方一视同仁,但实际上,企业与消费者所发生的消费争议,多数情况下消费者是原告,需要到被告企业所在地提起诉讼。
例如:“爱奇艺”的“用户协议”规定:“......协商不成时,任何一方均可向被告住所地有管辖权的人民法院提起诉讼。”
中央民族大学法学院副院长段威告诉《中国消费者报》:“经营者在用户协议或合同中指定对自己有利的纠纷解决方式和管辖法院,这可能是出于降低纠纷解决成本的考量,但无疑对消费者主张权利形成了限制,设置了障碍,提高了成本,并可能因地方保护主义等因素而导致对消费者不利的法律后果,最终,在经营者和消费者之间形成不公平的局面和结果,损害了消费者的合法权益。”
排除消费者权利
“指定管辖”条款应认定无效
2022年1月1日,新修订实施的《民事诉讼法》第二十四条规定:“因合同纠纷提起的诉讼,由被告住所地或者合同履行地人民法院管辖。”第二十九条规定:“因侵权行为提起的诉讼,由侵权行为地或者被告住所地人民法院管辖。”
中国政法大学教授孙颖告诉《中国消费者报》,新修订的《民事诉讼法》规定,除了传统的“被告所在地法院管辖”外,合同纠纷还可以由合同履行地法院管辖,侵权纠纷可以由侵权行为地法院管辖。
孙颖解释称:“2022年4月10日起施行的《最高人民法院关于适用<中华人民共和国民事诉讼法>的解释》规定了几种不同的情形,以及对应的合同履行地。如果通过网络直接交付标的,比如消费者在视频网站充值并观看视频,则消费者住所地就是合同履行地,消费者可以在自己住所地的管辖法院起诉。如果是通过电商平台买了一盒食品,则收货地址是合同履行地,要在收货地址所在地管辖法院起诉。”
显然,这些APP、网站所属企业在“用户协议”中指定己方所在地法院作为管辖法院,与《民事诉讼法》、最高人民法院的司法解释并不符合。究其原因,是这些企业根据《民事诉讼法》第三十五条中允许合同双方可以书面约定管辖法院的规定,单方面在格式条款中规定管辖法院。
段威表示,虽然《民事诉讼法》第三十五条规定,合同或者其他财产权益纠纷的当事人可以书面协议选择被告住所地、合同履行地、合同签订地、原告住所地、标的物所在地等与争议有实际联系的地点的人民法院管辖,但不得违反本法对级别管辖和专属管辖的规定。这一条款是以“当事人法律、经济地位平等,可以进行自由、平等、公平协商”为模型设计的,企业和消费者之间的协议一般是格式合同,须符合《民法典》《消费者权益保护法》的相关规定,例如《民法典》第四百九十七条规定了三种格式条款无效的情形,第二种是“提供格式条款一方不合理地免除或者减轻其责任、加重对方责任、限制对方主要权利”,第三种是“提供格式条款一方排除对方主要权利”,如果格式条款可能对消费者权利形成了不合理的限制乃至排除,有违公平,则可以被认定无效。
来源:中国消费者报微信公号
责编:潘华
来源:中国消费者报微信公号



