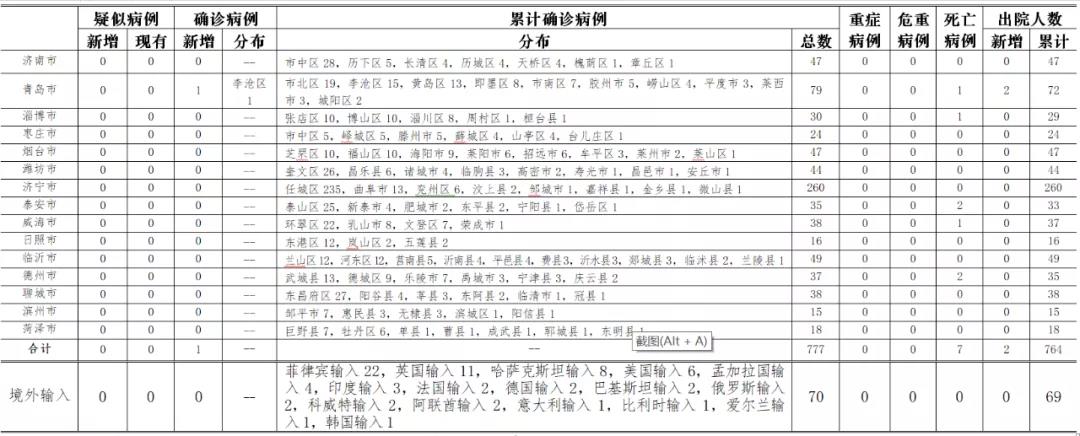
2020年10月29日0时至24时:山东新增本地确诊病例1例。累计报告确诊病例777例,死亡7例。新增治愈出院病例2例,累计治愈出院764例。
山东无新增境外输入疑似病例、确诊病例。累计报告境外输入确诊病例70例,累计治愈出院69例。
山东无新增无症状感染者。正在隔离观察治疗的无症状感染者4例(境外输入4例),出院1例。
今年以来全省共追踪到密切接触者26558人,目前尚有208人正在接受医学隔离观察。
责编:刘茜
来源:央视新闻
2020年10月29日0时至24时:山东新增本地确诊病例1例。累计报告确诊病例777例,死亡7例。新增治愈出院病例2例,累计治愈出院764例。
山东无新增境外输入疑似病例、确诊病例。累计报告境外输入确诊病例70例,累计治愈出院69例。
山东无新增无症状感染者。正在隔离观察治疗的无症状感染者4例(境外输入4例),出院1例。
今年以来全省共追踪到密切接触者26558人,目前尚有208人正在接受医学隔离观察。
责编:刘茜
来源:央视新闻