2005年,我国有近50万农村孤儿,其中20万孤儿的生活没有得到制度性的保障。当时,《新闻调查》记者在云南采访了三个孤儿家庭。莫光泽、莫光辉兄弟俩和爷爷生活在一起;金凹洪、金贺英、金老三兄妹独立生活;孤儿代艳梅借养在邻居家里。
15年过去了,他们现在的生活怎么样了?《新闻调查》记者对他们进行了回访。
兄弟俩曾跟爷爷一起生活
如今爷爷去世,兄弟俩在外地打工
莫光辉、莫光泽的父亲病逝后,母亲也离开了他们。兄弟俩和70多岁的爷爷相依为命。爷爷上了年纪,哥哥光泽就承担了家里大部分体力活。由于没有稳定保障,爷爷对两个孙子的生活及前途非常担忧。
光泽小学毕业后,为减轻爷爷负担,决定不再继续上学。2005年《新闻调查》“等待救助的孤儿”节目播出后,在当地有关部门帮助下,光泽得以重回课堂,但最终也只读到了初中毕业;而弟弟光辉初中没有毕业就辍学了,原因都是想为家里多分担一点。
△现在的莫光泽
兄弟二人辍学后,都开始了在外打工的日子,家里的经济状况得到改善。长时间外出,兄弟俩和爷爷聚少离多,但他们心里都时时牵挂着家里的爷爷。2018年爷爷病重,在爷爷即将告别世界前,光泽和在外打工认识的傣族姑娘钱相英举行了婚礼。
△现在的莫光辉
如今,每当想起已去世的爷爷,兄弟二人还会不禁落泪。光泽说,生活再苦再难再累都没什么,爷爷的去世是他内心永远过不去的痛:没让爷爷好好享受过。兄弟俩如今日常也难得见面。光泽说,一边生活,一边苦,慢慢来,生活会好的。
父母去世被邻居好心收留
15年后结婚生子,有了自己的小家
代艳梅不到十岁时,父母相继病逝,2005年,孤苦无依的小艳梅被邻居杜永芬收留。
杜永芬已有两个女儿,艳梅的到来给这个本不富裕的家庭增加了不少开销。她丈夫出外打工,每年挣回1000多元来维持全家的日常开销,而三个孩子一开学就得花出700多元。日子过得虽然艰难,但杜永芬用她乐观、坚韧、不放弃的生活态度支撑着这个家。
代艳梅在这一待就是8年。杜永芬当年接受采访时就说艳梅“喜欢住多久就住多久”,在她心里,对艳梅比两个女儿更亲,因为她没父母很可怜。说到此,杜永芬忍不住流下眼泪。
15年后,当记者再次到访,代艳梅已结婚并有了两个孩子。丈夫经常外出打工,平常她就和女儿、婆婆一起生活。两个女儿慢慢长大,代艳梅现在在附近的农家乐打工。
曾是建档立卡贫困户的杜永芬家现已脱贫。回忆起当年收养代艳梅,杜永芬说虽然苦,虽然累,虽然难,但多个人就是多个碗多双筷子,不在乎。两个女儿和代艳梅成家后,杜永芬的生活负担慢慢减轻。由于杜永芬热心公共事务,她被村民选为新乐村代家寨的村民小组长。
父亲吸毒去世,兄妹三人相依为命
大哥走上父亲老路
金凹洪的父亲因吸毒去世后,母亲在巨大的精神和经济压力下远走他乡,金家留下三个未成年的孩子,生活陷入困境。由于父亲吸毒,金凹洪只上了两三个月学,金贺英只上了几天,而弟弟金老三则一天都不曾读过书。金贺英辍学后,到家附近打工补贴家用。
15年过去了,当年的孤儿已长大成人,他们在努力把日子过得越来越好。
如今,成家以后的金老三和媳妇一起种了3亩多地,有时也外出打些零工。金老三说,除了种地以外,如果有开铲车的活,一个月还能挣四五千元。
金贺英也有了自己的小家,并和丈夫育有两个儿子,大儿子现在已上初中一年级。当记者说金贺英现在比那会爱笑很多时,金贺英笑着说,如今长大了,很多事情想开了,就爱笑了。
遗憾的是,他们的大哥金凹洪后来走上了父亲的老路,染上了毒品。金贺英说希望哥哥努力走出来,开始新生活。
15年来,我国孤儿救助政策发生很大变化
2005年,我国的孤儿救助政策还不完善,孤儿救助没有制度性保障。当时采访的孤儿中,只有金家三兄妹因为家长吸毒去世的特殊原因,能够得到政府发放的每月每人50元的生活费。
如今,相关政策已发生很大变化。据云南腾冲市民政局工作人员介绍,目前事实无人抚养儿童也纳入了孤儿保障范围,每月能得到1274块钱的生活补助,这相当于当地四个人的低保标准。
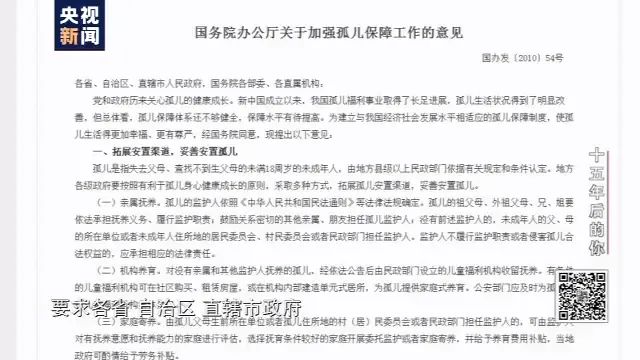
为建立健全我国孤儿保障体系,2010年,国务院办公厅下发关于加强孤儿保障工作的意见,要求各省、自治区、直辖市政府按照不低于当地平均生活的水平的原则,合理确定孤儿基本生活最低养育标准,并建立孤儿基本生活最低养育标准自然增长机制。
2019年7月,民政部办公厅下发文件,自2019年起民政部利用彩票公益金,实施“福彩圆梦*孤儿助学工程”项目,只要是孤儿考上大学、大专等各类学校,每人每学年能够得到1万元助学金。
责编:伍镆
来源:新闻联播



