华声新闻
>
国内动态
“卡努”一天连跳两级,升为超强台风
2023-07-31 19:44
[来源:中国天气微博]
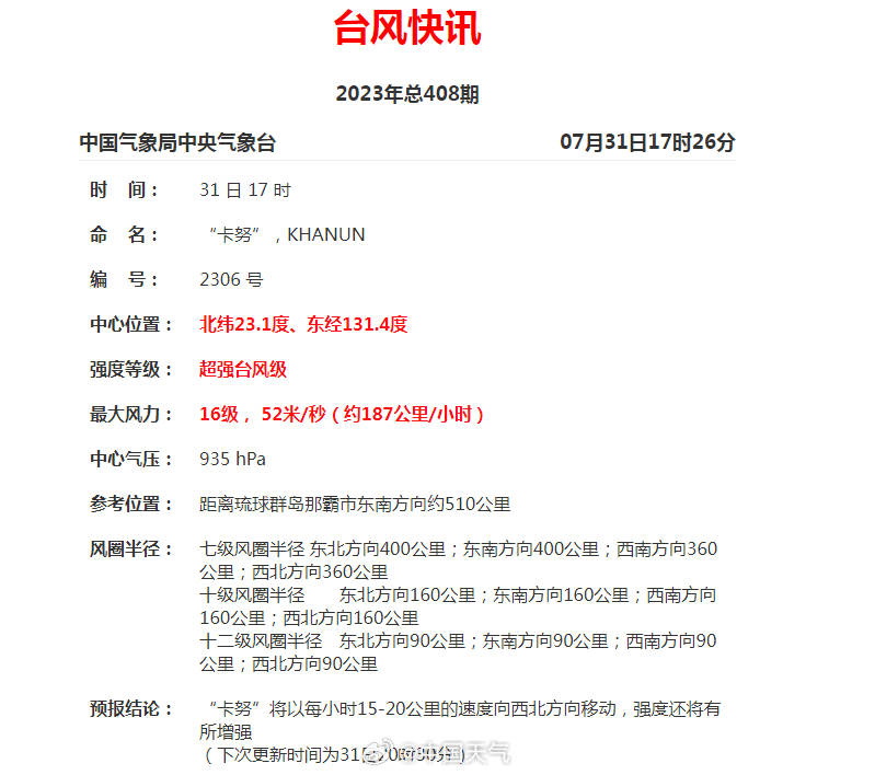
再加强!台风“卡努”已加强为超强台风。今天“卡努”已连升两级,从台风升级为强台风,再加强为超强台风。从卫星云图上看,其台风眼区清晰,周围云系紧密,结构对称。
来源:中国天气微博
责编:潘华
来源:中国天气微博
广告
编辑推荐