舍得酒业给股东发福利,价格遭网友质疑?

[来源:潇湘晨报] [作者:陈张书]

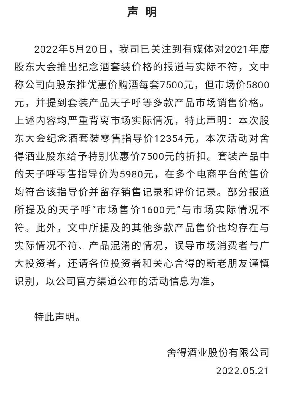
近日,舍得酒业发布声明公告称,有媒体对 2021 年度股东大会推出纪念酒套装价格的报道与实际不符。有媒体称该公司向股东推优惠价购酒 7500 元 / 套,但市场价 5800 元 / 套,并提到套装产品天子呼等多款产品市场销售价格。舍得表示,上述内容均严重背离市场实际情况。

舍得酒业表示:本次股东大会纪念酒套装零售指导价 12354 元,本次活动对舍得酒业股东给予特别优惠价 7500 元的折扣。套装产品中的天子呼零售指导价为 5980 元,在多个电商平台的售价均符合该指导价并留存销售记录和评价记录。部分报道所提及的天子呼 " 市场售价 1600 元 " 与市场实际情况不符。实际上多家电商平台销售记录均能证明成交价为 5980 元,且从阿里拍卖查询起拍价格变化可以看到天子呼呈逐年快速上涨趋势。部分股民发表意见表示:" 仅天子呼这一瓶就基本值了,舍不得、吞之乎、智慧舍得藏品十年、品味舍得总价相加已经远超 7500 元股东特殊折扣价。"

此外,声明还提到:文中所提及的其他多款产品售价也均存在与实际情况不符、产品混淆的情况。媒体报道中提到的智慧舍得,实际上在纪念酒套装中的产品是智慧 · 舍得(藏品十年),并非同一款产品;沱牌曲酒未明确指出哪一款的价格,而纪念酒套装用到的是沱牌曲酒(中国名酒纪念版)。

5 月 26 日,舍得酒业将召开 2021 年度股东大会。为答谢投资者的支持,自 5 月 7 日至 5 月 26 日 18 时,舍得酒业将开展面向持股投资人的优惠购酒活动。

据悉,股东大会纪念酒套装包含舍得酒业的 6 款主打产品(各 1 瓶),限量发行 5000 套,且每套赠送 1 盒文创新品——舍得神话人物套装之奋斗者礼盒。此外,舍得酒业还推出股东专享的个性化定制老酒,限量发行 1000 箱。相比正常的市场零售价,股东大会纪念套装与个性化定制老酒折扣均在 30% 以上。

舍得酒业官方平台显示,纪念酒套装中的 6 款主打产品分别是万寿无疆 · 天子呼(陈香),零售价 5980 元 / 瓶;舍不得(金盖),零售价 2199 元 / 瓶;吞之乎(酱香 · 红瓷描金),零售价 1980 元 / 瓶;智慧 · 舍得(藏品),零售价 1199 元 / 瓶;品味 · 舍得(四代),零售价 598 元 / 瓶;沱牌 · 曲酒(中国名酒纪念版),零售价 398 元 / 瓶。

据了解,天子呼是此次争议中讨论最多的产品,也是优惠套装中零售指导价最高的一款产品。目前京东平台沱牌舍得官方旗舰店显示,万寿无疆 · 天子呼(陈香)的价格为 5980 元 / 瓶。

年报数据显示,2021 年,舍得酒业实现营业收入 49.69 亿元,同比增长 83.8%;实现净利润 12.46 亿元,同比增长 114.35%,增速在上市白酒企业中排名前列。而在今年一季度,尽管受到疫情影响,舍得酒业继续延续高增长态势。数据显示,今年一季度,舍得酒业实现营业收入 18.8 亿元,同比增长 83.3%;净利润为 5.3 亿元,同比增长 75.8%。其中,1-3 月中高档酒销售收入 15.7 亿元,同比增长 90.98%。

潇湘晨报记者陈张书

责编:潘华

来源:潇湘晨报

广告

编辑推荐